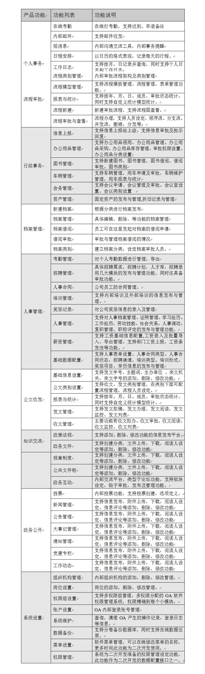
信息化管理已经深入现代化企业,oa办公系统作为信息化管理工具被越来越多的企业所青睐,事业单位也开始逐渐由传统管理方式向现代化管理演变,oa系统为事业单位管理赋能,体现在日常办公的方方面面。
在管理方面,天生创想oa系统为客户适配了10项系统功能,侧重解决日常办公及流转审批的管理需求,客户在以往的日常办公中会使用大量的办公耗材,包括打印、审批、报表、会议、人员资料等等,而oa系统最基本的功能就是要实现企事业单位的“无纸化办公”。传统的审批流程先填写纸质申请,由下级人员递交给上级人员,浪费大量时间和办公支出。oa系统成功上线后,客户具体部门在系统中填写审批表单,系统通过预先设置好的审批流程直接报送给审批人系统中,审批人直接通过电子签章进行审批,为事业单位大量节约成本,减少了办公耗材支出。
除此之外,移动端oa也获得了客户用户的一致好评。移动oa实现了信息的及时和精确处理,减少了工作的重复性,实现了用户能够跨地区、组织、部门相互沟通和信息的传递。根据客户要求,实际工作中很多部门负责人会经常性在外处理公务,很多公文的收发无法做到及时处理,审批效率很低,往往急需处理的申请和文件需要一两天时间才会处理,导致相关部门工作处理效率不达标。移动端oa的成功实施极大改善了办公现状,使单位内部的通信和信息交流快捷通畅,增强了客户工作人员办公效率。
在审批流转方面,天生创想oa系统核心技术之一——工作流,为客户的工作能力和工作效率提供了强大的技术支持。完善的审批管理流程促使业务条例清晰,利用工作流引擎,资金申请、采购、报销等减少工作人员等待签批和审核时间,上级部门可以实时查看流转状态进行批复和监督。
天生创想oa系统工作流不仅流程多样,几乎覆盖了所有企事业单位的办公需求;数据安全性高,充分保证客户的信息不被泄露,保证客户信息安全;表单使用灵活,操作方便,可以实现在一张审批单上插入多张明细表的独有功能;而且能够轻松实现流程内外数据的整合,从而实现数据共享,实现消除信息孤岛,减少重复工作,并大大降低手工操作的差错率。
综合来看,天生创想oa系统实为企事业单位“减负”的良好选择。
天生创想oa在10年的技术研发过程中已经将产品不断革新,采用php+mysql开源语言,现已推出企业、政府、集团、saas等应用平台!而且,天生创想oa企业运营管理平台还能通过增减功能模块,让购买系统的价格进行调整,来满足不同企业的办公需求!

c语言图书管理系统设计报告Java学生管理系统详解帮我写一个学生管理系统学生管理系统的主要功能图书馆管理系统c++代码本机文件管理在哪里华为文件管理安装包c语言编写成绩管理系统学生信息管理系统c语言代码软件开发设计文档示例软件开发功能需求文档软件开发计划模板1000套小程序源码图书管理系统用什么卡图书管理系统可以打开的软件班级管理系统的功能有哪些学籍管理系统属于教育管理系统学生平台图书管理系统c++代码C语言课设图书管理系统图书管理系统开题报告图书管理信息系统业务流程图开源发卡网源码中国大学生论文管理系统javaweb学生管理系统java编写学生管理系统oa平台有哪些OA软件是什么铁塔公司OA小白文件管理器官网入口学生学籍管理系统的需求调查文件管理可以用哪三种方式进行文件管理的文档是什么图书管理系统用到了哪些技术刷题小程序源码华为手机找不到文件管理怎么办小米文件管理图标恢复潍坊学院毕设管理系统武汉理工大学毕设管理系统大连交通大学毕设管理系统设备点巡检管理系统企业oa基建档案管理办法fe文件管理器破解版高新技术开发区管委会OA系统设计一个数据库管理系统无纸化办公实施方案电子政务服务企业微信oa办公系统变电站综合自动化系统oa系统的软件苹果手机文件管理器干部信息管理系统管理系统oa学生管理系统登录界面仓库管理软件有哪些软件河南省学前学籍管理系统oa官方下载iphone15文件管理小米文件管理器删除的文件怎么恢复
版本功能与服务体系
| 功能模块 | 模块价格 | 功能扩展介绍(子模块) |
| OA基础功能 | 3800元 | 通讯录、个人文件柜、微消息、手机短信、个人设置、知识库、公共文件柜、网络硬盘、下载管理、企业圈、应用中心、系统信息设置、栏目设置、权限组管理、部门管理、岗位管理、账户管理、菜单管理、门户设置、权限表管理、消息模板 |
| 多语言管理 | 10000元 | 类别管理、语言包数据管理、语言包添加、语言包管理 |
| 内部邮件 | 500元 | 发邮件、邮件管理、类别管理、邮箱账号设置、签名设置、收件箱、发件箱、草稿箱、己删除邮件 |
| 任务管理 | 1000元 | 任务类别管理、任务发布、任务管理、任务进度管理、任务考核、子任务管理(多级) |
| 工作计划 | 1000元 | 计划创建、计划管理、计划任务分配、计划任务管理、任务进度管理、领导批注 |
| 考勤管理 | 2000元 | 在线考勤(PC\移动\APP)、考勤管理、考勤配置、排班设置、考勤统计、考勤报表 |
| 培训管理 | 1000元 | 培训发起、培训管理、培训审批、培训报表 |
| 奖惩记录 | 500元 | 奖惩记录添加、奖惩记录管理、奖惩记录报表 |
| 通知公告 | 500元 | 通知公告发布、通知公告管理、我的通知公告、通知公告阅读状态、通知公告评论 |
| 投票 | 500元 | 投票发起、投票管理、在线投票、投票统计 |
| 论坛 | 500元 | 论坛版块管理、发贴、论坛管理、贴子操作(置顶\精化)、回贴 |
| 财务管理 | 3000元 | 收支随记、资金管理(借款单\还款单\付款单\业务进账单\资金调拨单\费用分摊申请)、报销管理(费用报销\出差报销\业务招待费)、薪酬变更单、开具发票申请、基础模型管理 |
| CRM | 4000元 | 客户线索(潜在客户\潜在客户跟进)、客户管理(客户管理\客户合同\客户回访\客户反馈\客户投诉)、代理商管理(代理商管理\代理商回访)、基础模型管理 |
| 销售管理 | 3000元 | 解决方案、报价单、销售订单、销售付款、销售发票、基础模型管理 |
| 开发平台 | 8000元 | 基础应用开发(应用创建\应用管理\表单管理\应用发布)、流程应用开发(应用创建\应用管理\表单管理\流程管理\应用发布) |
| 工作日志 | 500元 | 我的日志、共享日志、写日志、工作日志管理 |
| 工作日程 | 500元 | 我的日程、添加日程、工作日程理 |
| 人事审批 | 2000元 | 加班申请、外出登记、出差申请、请假单、基础模型管理 |
| 员工档案 | 2000元 | 员工档案、证照管理、学习经历、工作经历、员工关怀、人事调动、复职管理、基础模型管理 |
| 招聘管理 | 500元 | 招聘需求、招聘计划、人才库、人才录用、基础模型管理 |
| 劳动关系 | 1000元 | 人事合同、到期提醒、基础模型管理 |
| 薪资管理 | 2000元 | 新建工资表、工资管理、部门工资上报、薪资项目设置、工资发放、基础数据配置 |
| 考试管理 | 1000元 | 发起考试、考试管理、在线考试、试卷管理 |
| 档案管理 | 2000元 | 新增档案、档案管理、档案借阅、借阅审批、档案类别 |
| 图书管理 | 1000元 | 新增图书、图书管理、图书借阅、借阅审批、图书类别 |
| 应急事件管理 | 500元 | 应急事件添加、应急事件管理、进度录入 |
| 领导外出安排 | 500元 | 领导外出安排添加、领导外出安排管理 |
| 会议管理 | 500元 | 会议申请、会议管理、会议室设置、会议室占用情况、会议设备管理 |
| 用车管理 | 2000元 | 用车管理、车辆维护、车辆管理、报表与统计、用车系统配置 |
| H5(WAP)移动端 | 2000元 | 事务审批、财务、CRM、销售管理、采购中心、通知公告、考勤管理、工资查询、在线考试、工作日志、工作日程、投票、会议管理、个人文件柜、公共文件柜、 网络硬盘、下载管理、用车管理、在线考勤、通讯录、我的、消息 |
| 钉钉版 | 2000元 | 事务审批、财务、CRM、销售管理、采购中心、通知公告、考勤管理、工资查询、在线考试、工作日志、工作日程、投票、会议管理、个人文件柜、公共文件柜、 网络硬盘、下载管理、用车管理 |
| 企业微信版 | 2000元 | 事务审批、财务、CRM、销售管理、采购中心、通知公告、考勤管理、工资查询、在线考试、工作日志、工作日程、投票、会议管理、个人文件柜、公共文件柜、 网络硬盘、下载管理、用车管理 |
| APP(Android\Ios) | 4000元 | 事务审批、财务、CRM、销售管理、采购中心、通知公告、考勤管理、工资查询、在线考试、工作日志、工作日程、投票、会议管理、个人文件柜、公共文件柜、 网络硬盘、下载管理、用车管理、在线考勤、通讯录、我的、消息 |
| 服务/功能 | 功能支持 |
| 版本价格 | 3800 - 56800元 |
| 用户数 | 无限制 |
| 授权方式 | 一家企业 |
| PC | |
| 企业微信版 | |
| 移动(WAP/Html5)版 | |
| 钉钉版 | |
| 移动APP | |
| 技术支持年限 | 3年 |
| 软件升级 | 3年 |
| 软件使用年限 | 永久 |
| 售后支持/版本 | 服务支持 |
| E-mail 支持 | |
| QQ支持 | |
| 电话支持 | |
| 论坛在线支持 | |
| 文档/使用说明书 | |
| 二次开发技术咨询 | |
| 上门服务 | 单独购买 |
| 软件运行环境安装 | 远程安装(5次) |
| 程序安装 | 远程安装(5次) |
| 产品BUG反馈处理 |
| 收费项价格 | 收费标准 |
| 现场培训服务 | 2500元/天/人(另加机/住费3000元) |
| 二次开发服务 | 1500元/天/人(以需求工作量为准) |
| 流程模板集成 | 1000元/个 |
| 基础数据配置 | 3000元/次 |
| 远程培训 | 500元/次/三个小时 |
| 版本/系统 | Windows | LINUX |
| 不限 | ||
| php5+ | php7+ | |